服务预约&查询
客服电话:4000-0750-68
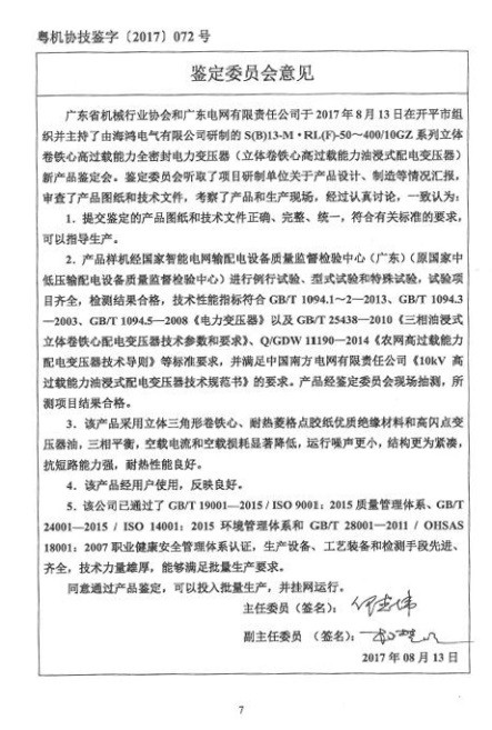
8月13日,由广东省机械行业协会和广东电网有限责任公司共同组织的腾博官网诚信为本产品鉴定会议顺利召开。腾博官网诚信为本电气自主研制的“立体卷铁心高过载能力全密封电力变压器”等六个系列产品全部通过鉴定,并获得鉴定专家的高度认可和赞赏。
在倡导“节能环保”、“低碳生活”的今天,人们非常重视能源节约和生态保护,腾博官网诚信为本电气一直专注于产品节能环保技术的开发,以更高更严格的标准要求设计和生产产品。
鉴定专家对腾博官网诚信为本电气全球领先的立体卷铁心技术、严谨的技术团队、规范的管理表示肯定,多次强调腾博官网诚信为本是一家技术力量雄厚,生产设备、工艺装备和检测手段先进、齐全的一流企业。广东省机械行业协会原秘书长高宗尧先生表示:“腾博官网诚信为本是业内的骨干企业,每次来都能感受到腾博官网诚信为本在技术创新、管理规范上不断发展与进步”。
质量如磐石,是企业发展进步的根基。2017年为腾博官网诚信为本电气的“质量年”,全面提升产品服务承诺,为客户提供长达五年的质保期服务。腾博官网诚信为本电气在不断提升产品质量管理的同时,坚持走“自主研发,技术创新”的道路,推动变压器行业向节能环保、安全可靠的领域发展。





